
昨天白天我市多云到晴天
午后保康、南漳出现阵雨
大部地区日最高气温34到36℃
保康升至38℃

晴好天气下
蓝天为幕,彩虹点晴
襄阳城的治愈系天空
太美了~
今天上午
襄阳连发多条高温预警
涉及襄阳市区及多个县市区


高温天气下
各种降温“妙招”纷纷上线
在襄阳汉江二桥头
大型“电子空调”开机
为大家带来夏日里的“清凉”问候

预计未来三天
我市晴热高温天气持续
午后西部山区局地有阵雨或雷阵雨
大部地区日最高气温
升至36℃以上
7月3日:晴天间多云,午后西部山区局地有阵雨或雷阵雨,偏南风3到4级,阵风5到6级,气温27到36℃;
7月4日:晴天间多云,偏南风3到4级,阵风5到6级,气温27到36℃;
7月5日:晴天间多云,偏南风2到3级,气温28到37℃。

在副热带高压稳定控制影响下
未来三天我省晴热高温天气
范围进一步扩大
35℃以上高温天气
将覆盖全省大部地区
局地最高气温或将达到40℃

7月2日
国家疾病预防控制局联合中国气象局发布
首个全国高温健康风险预警

未来一周,在副热带高压的掌控下,以江南地区为中心,高温天气将大面积向外扩展,华北南部、黄淮至江南、华南的大部地区都将体验“蒸桑拿”,山东、河南、安徽、江苏、湖北、浙江等地还可能出现40℃及以上的酷热天气。不仅白天热,不少地方夜间最低气温也可达30℃左右,可谓是昼蒸夜煮连轴热。
从首次发布的高温健康风险预警来看,2日20时至3日20时——
华北南部、黄淮、江淮、江汉、江南北部、东北地区北部及内蒙古、新疆等地高温健康风险较高,建议大家使用空调等降温设备调节环境温度,保持室内凉爽,及时补充水分,外出穿轻便宽松衣物,减少户外剧烈活动。
江苏、山东、河南、安徽、黑龙江等地的部分地区高温健康风险高,建议公众减少户外活动,体温较高时可用冷水进行物理降温,如果出现中暑先兆症状,及时使用解暑药品。
持久的高温高湿,对身体健康会带来威胁,增加中暑和心脑血管等慢性病的急性发作风险。高温健康风险极高的区域主要出现在江苏北部、山东中东部、河南东部、安徽北部、黑龙江东北部等地的部分地区,建议当地公众不要在高温时段外出,如果出现头晕、乏力、多汗、心悸、皮肤灼热等不适症状,及时使用解暑药品,严重时立即就医,警惕热射病的发生。
全国高温健康风险预警产品
首次发布,
与高温预警有何不同 ?
中国气象局公共气象服务中心副首席李怡介绍,与气象部门发布的常规高温预警不同,高温健康风险预警更多表征了高温对健康的影响,与疾病风险关联,反映了温度升高可能导致疾病风险的增加。
从预警分级标准来看,高温健康风险预警并非依据单一气温要素,而是根据高温与循环系统疾病、呼吸系统疾病的超额死亡率的暴露反应关系分析得出。它的等级由日平均气温和日最高气温两项风险阈值指标来划分,分为低风险、中等风险、较高风险、高风险、极高风险,其中低风险和中等风险属于健康风险监测和警示阶段,不面向公众发布。
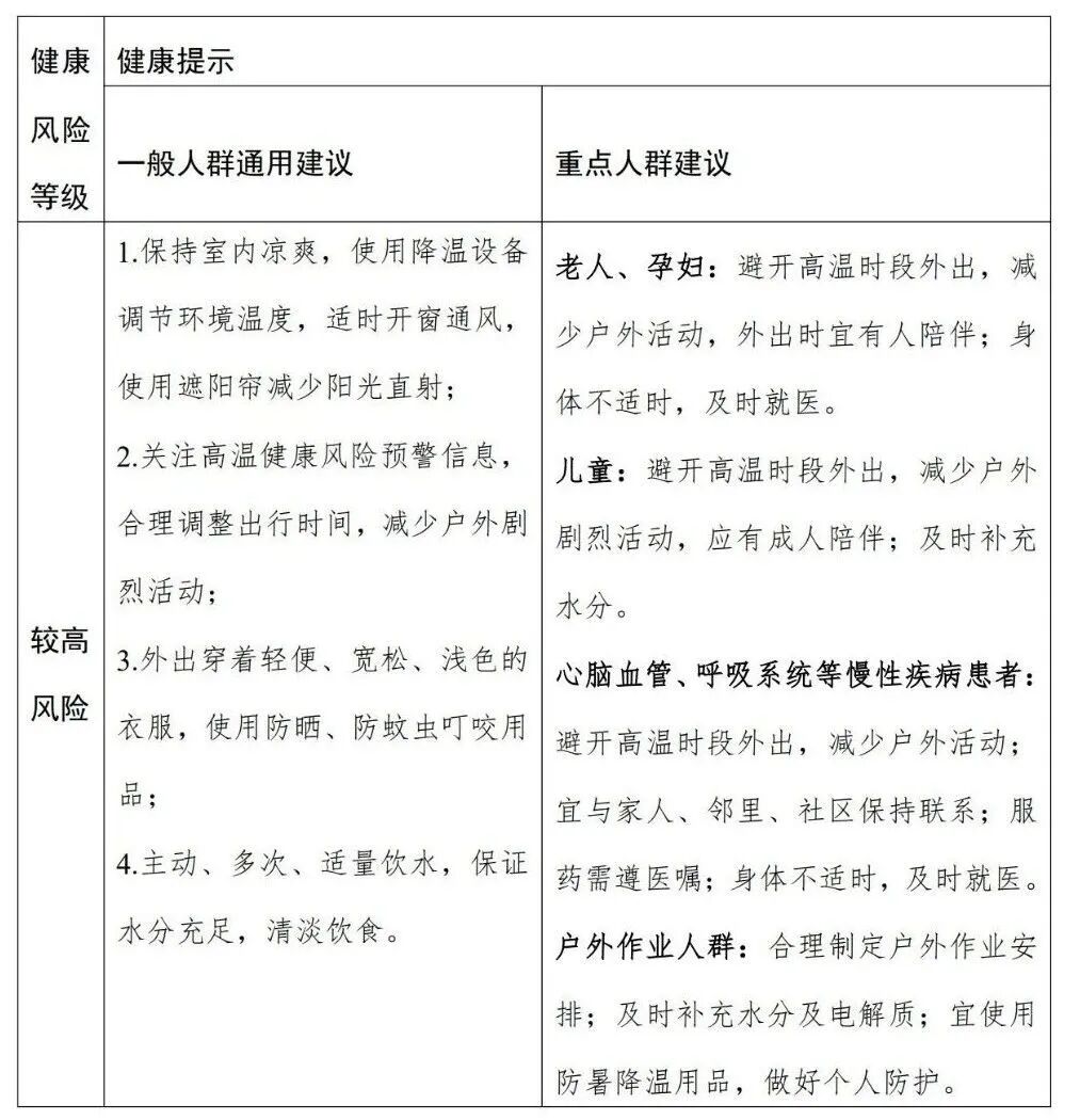
关于高温健康风险分级健康提示
一起了解
↓↓↓

